南昌大学新闻中心主办
  • 南昌大学获批中国农村专业技术协会10个“科技小院”
  • 作者:科学技术处 摄影:科学技术处 单位:科学技术处
    点击数:
  • 发布时间:2023-08-20字体:[
  •   

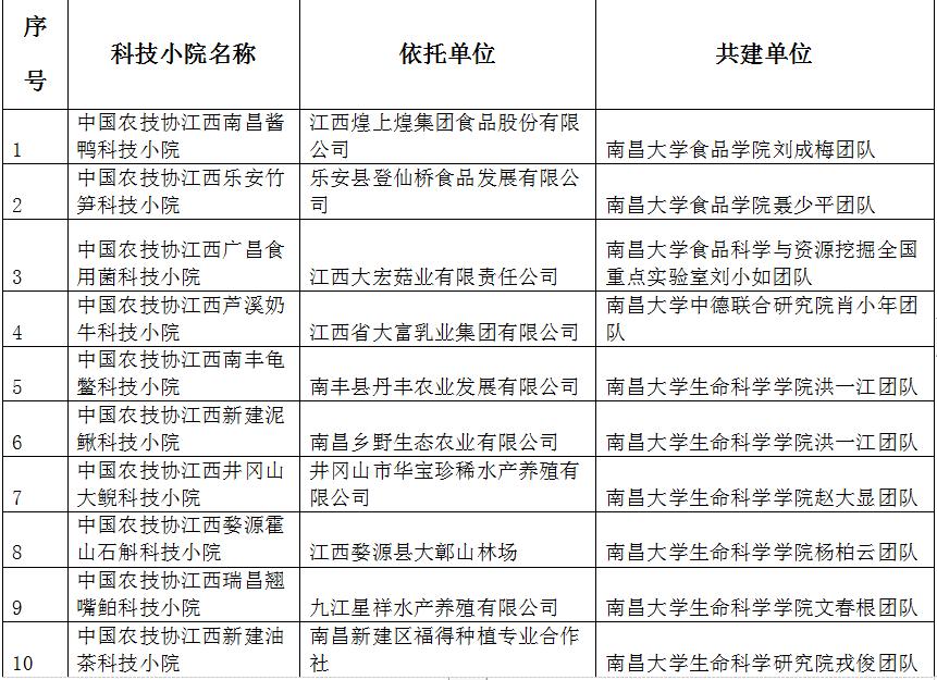
    本网讯(科学技术处)近日,中国农村专业技术协会揭晓(农技协发字[2023]28号),江西省共有64个项目入选“中国农村专业技术协会科技小院”,其中我校作为共建单位的“江西广昌食用菌科技小院”“江西南丰龟鳖科技小院”等10个科技小院入选,约占全省获批数的16%。

    据悉,科技小院是指建立在生产一线(农村、企业),集农业科技创新、示范推广和人才培养于一体的科技服务平台。科技小院成立后,将搭建政产学研用平台,服务科技经济深度融合,带动和支撑农技协组织建设,提升农技协组织发展活力,促进当地农业产业发展和农民科学素质提升,为实施乡村振兴战略作出更大贡献。

    附录:

    543258e9c96d4dfabc069a3042e35b12.png


    编    辑:涂金凤

    责任编辑:许  航

热点新闻更多>>

地址:江西省南昌市红谷滩区学府大道999号办公楼三楼   

电话:0791-83969057   邮编:330031

版权所有:南昌大学新闻中心     点击数:


手机版新闻