本网讯(第二附属医院)重大突破!江西首获千万级国家重点医疗项目,迈入全国一线行列。6月23日,科技部网站公布“典型功能障碍患者智能康复辅具研发及应用示范”项目获批科技部--国家重点研发计划”主动健康和老龄化科技应对专项”资助(2019YFC2005800),获批经费1243万元!该项目是江西首次牵头主持的医疗项目研发,积极探索应对人口老龄化的“中部经验”。
强强联合:江西首次领衔国内一流科研团队攻关
人口老龄化已经成为医疗界的热点,截止2018年底,中国已有2.49亿老年人口,同时还拥有8500万残疾人口,人口老龄化健康研究迫在眉睫。
由南昌大学第二附属医院副院长、康复医学科教授罗军担任首席科学家、学科带头人的“典型功能障碍患者智能康复辅具研发及应用示范”项目一经推出,就引起了社会的广泛关注。此项目由南昌大学二附院康复医学团队牵头主持,项目组成员有国家康复辅具研究中心、上海理工大学、暨南大学、中科院深圳先进技术研究院等多个国内一流康复医学团队。
“康复医学是主动健康和老龄化科技应对的重点领域,此项目顺应了老年健康的研究热点,项目组科研实力雄厚,获得科技部重点组的青睐,是江西医疗科研史的重大突破,书写了多个江西之最,”江西省科技厅相关负责任人介绍,“此项目是江西医疗领域首个政府支持科研经费过千万级的项目;更重要的是,江西的科研实力得到了国家层面和国内同行的认可,是江西医疗单位首次牵头主持的重大国家科研项目,为江西的医疗科研史添上了浓墨重彩的一笔。

“典型功能障碍患者智能康复辅具研发及应用示范”项目组核心科学家名单
互联网+康复:智能康复辅具服务模式为生命“续航”
“互联网大数据时代为康复医学的发展提供了新兴动力,康复医学是一门新兴学科,是20世纪中期出现的一个新概念,医疗康复旨在帮助残疾人和年老者最大限度地改善和恢复生理、心理、社会生活等功能。”罗军介绍道。“典型功能障碍患者智能康复辅具研发及应用示范”项目不仅要研发,更要推广,打造一套适合江西等中部地区的辅具服务模式、体系、标准及规范并应用,为广大中部地区功能障碍患者带来福音,这对中部乃至全国百姓做康复科普知识普及也能起到推动作用。
该项目将在江西等中部地区建立21个老年残疾预防试验区,研发40余种包括可穿戴安全行为监测设备、认知障碍康复训练设备、无动力助行器等新型康复辅具,并围绕典型功能障碍患者的康复和护理需求,搭建康复辅具服务体系和千余种康复辅具信息集成的云平台。
据了解,此科研项目的成功实施,将有效提高中部地区乃至全国的康复治疗水平,智能辅具将广泛应用于康复运动、作业等疗法中,帮助功能障碍的器官系统训练和再训练,有效改善获恢复患者的功能水平。
科技创新:南昌大学二附院打造耀眼“新名片”
无独有偶,南昌大学二附院一直是赣鄱大地上闪耀的科研名片,已经连续八年获得国家科技战略攻关计划资助,“勇为人先,开拓进取”的工匠精神和“高、精、尖”的科技创新水准,是南昌大学二附院的科研标准。

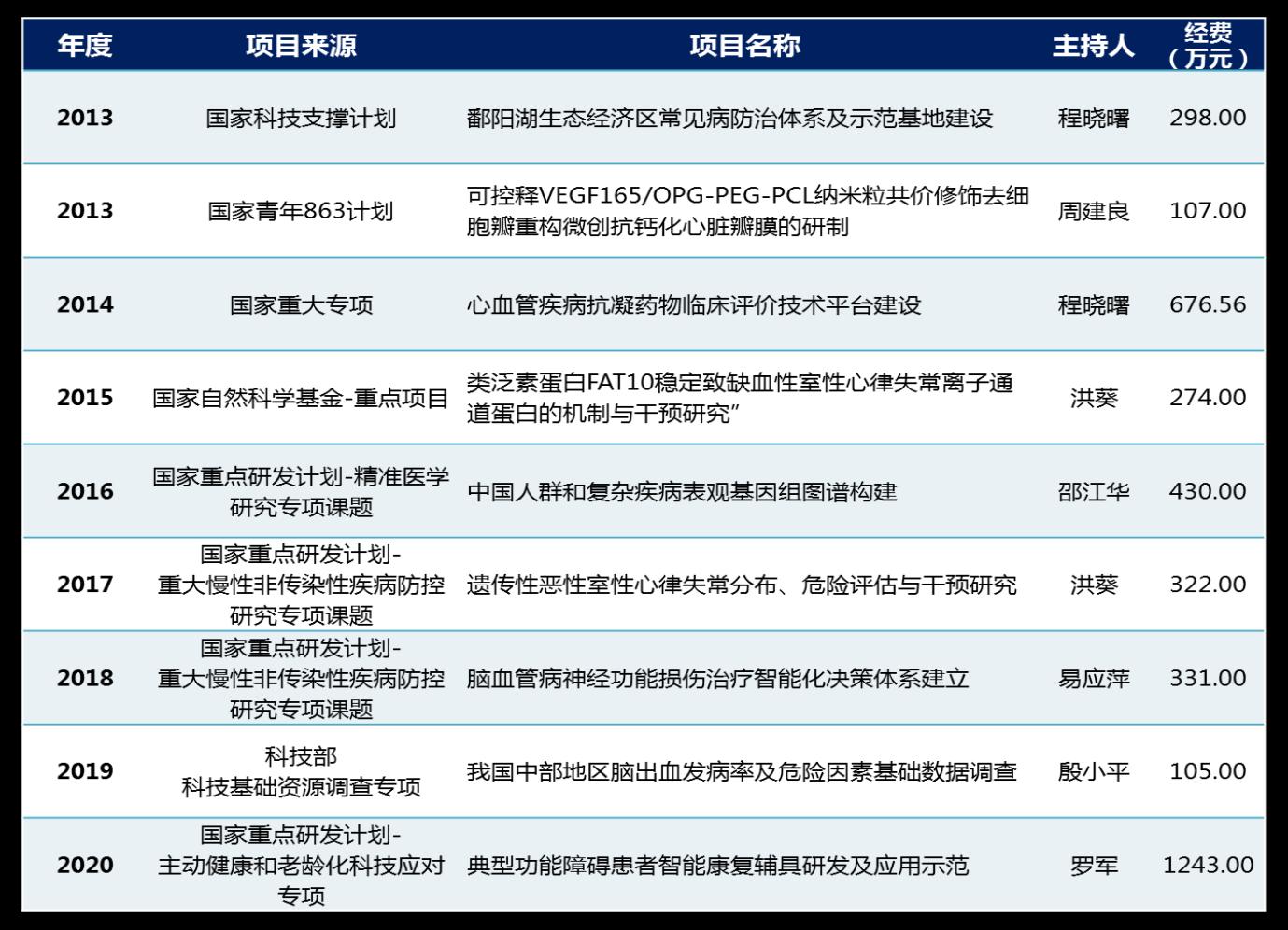
作为江西省历史最悠久的综合性公立医院,南昌大学二附院致力于建设研究型医院,全院上下管理求效、理念先行,积极响应国家战略号召,在科技工作方面取得积极成效。拥有教育部“心血管介入治疗与器械工程研究中心”、国家“心血管疾病抗凝药物临床评价技术平台”、国家干细胞临床研究机构等16个省以上重点实验室与工程技术中心。依托良好的科研平台和优秀的创新团队,医院获批国家重大专项、国家自然科学基金重点项目、国家重点研发计划项目、国家青年863项目等国家级课题267项,发表各类学术论文、论著4206篇,将本省SCI医学研究论文(artical)发表影响因子记录刷新至23.054,是江西医学新知识、新技术成果科技研发的重要基地。
编 辑:戴琳
责任编辑:李静